WARNING:
JavaScript is turned OFF. None of the links on this concept map will
work until it is reactivated.
If you need help turning JavaScript On, click here.
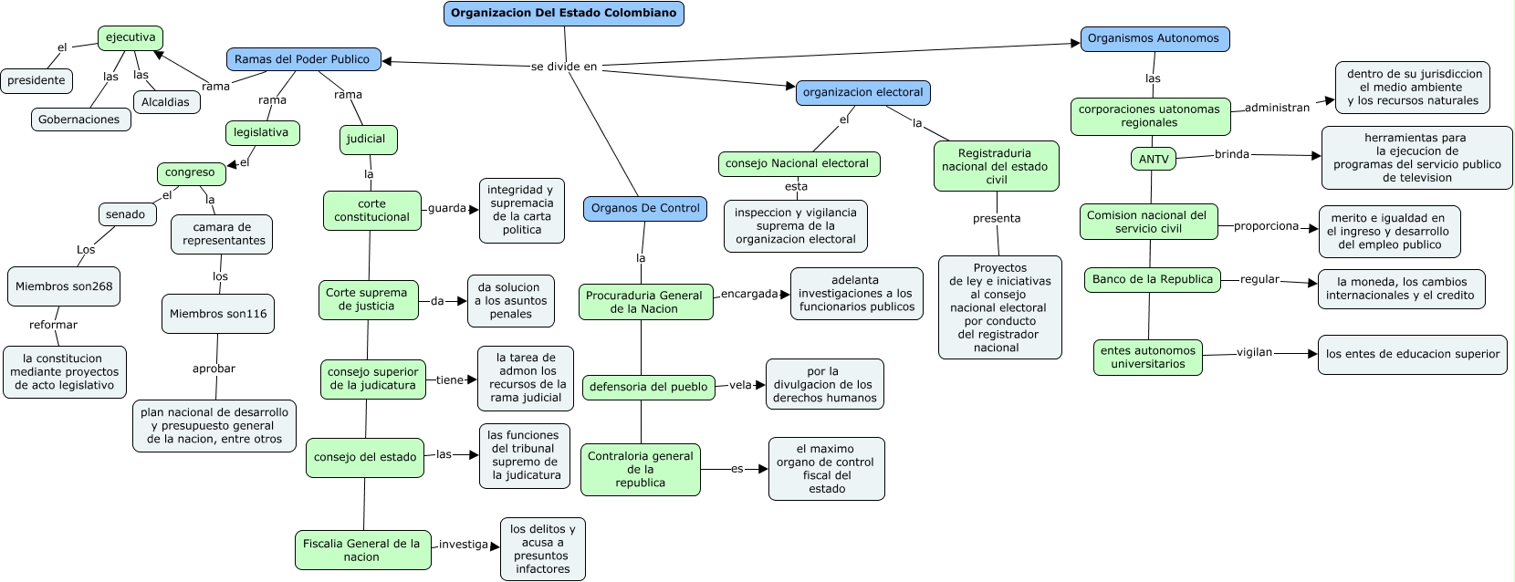
Este Cmap, tiene información relacionada con: organizacion del estado colombiano, Fiscalia General de la nacion investiga los delitos y acusa a presuntos infactores, ejecutiva el presidente, Organizacion Del Estado Colombiano se divide en Organismos Autonomos, corte constitucional guarda integridad y supremacia de la carta politica, organizacion electoral el consejo Nacional electoral, ANTV brinda herramientas para la ejecucion de programas del servicio publico de television, Ramas del Poder Publico rama judicial, entes autonomos universitarios vigilan los entes de educacion superior, Organizacion Del Estado Colombiano se divide en organizacion electoral, Miembros son116 aprobar plan nacional de desarrollo y presupuesto general de la nacion, entre otros, organizacion electoral la Registraduria nacional del estado civil, congreso la camara de representantes, consejo superior de la judicatura tiene la tarea de admon los recursos de la rama judicial, consejo del estado las las funciones del tribunal supremo de la judicatura, Contraloria general de la republica es el maximo organo de control fiscal del estado, judicial la Fiscalia General de la nacion, Banco de la Republica regular la moneda, los cambios internacionales y el credito, Corte suprema de justicia da da solucion a los asuntos penales, congreso el senado, Miembros son268 reformar la constitucion mediante proyectos de acto legislativo