WARNING:
JavaScript is turned OFF. None of the links on this concept map will
work until it is reactivated.
If you need help turning JavaScript On, click here.
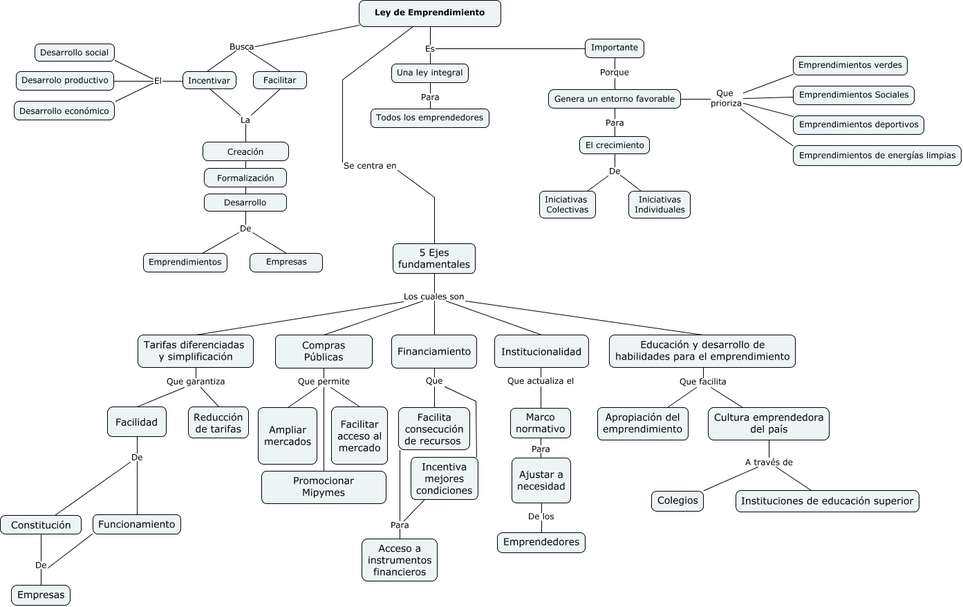
Este Cmap, tiene información relacionada con: Mapa Conceptual Ley Emprendimiento, Desarrollo De Emprendimientos, Una ley integral Para Todos los emprendedores, Financiamiento Que Facilita consecución de recursos, Marco normativo Para Ajustar a necesidad, Incentivar El Desarrollo económico, Facilita consecución de recursos Para Acceso a instrumentos financieros, Ley de Emprendimiento Busca Incentivar, 5 Ejes fundamentales Los cuales son Tarifas diferenciadas y simplificación, Genera un entorno favorable Que prioriza Emprendimientos Sociales, Tarifas diferenciadas y simplificación Que garantiza Reducción de tarifas, Importante Porque Genera un entorno favorable, Compras Públicas Que permite Promocionar Mipymes, Financiamiento Que Incentiva mejores condiciones, 5 Ejes fundamentales Los cuales son Educación y desarrollo de habilidades para el emprendimiento, Facilidad De Constitución, Tarifas diferenciadas y simplificación Que garantiza Facilidad, Institucionalidad Que actualiza el Marco normativo, 5 Ejes fundamentales Los cuales son Financiamiento, Ley de Emprendimiento Es Una ley integral, Incentivar El Desarrollo social