Warning:
JavaScript is turned OFF. None of the links on this page will work until it is reactivated.
If you need help turning JavaScript On, click here.
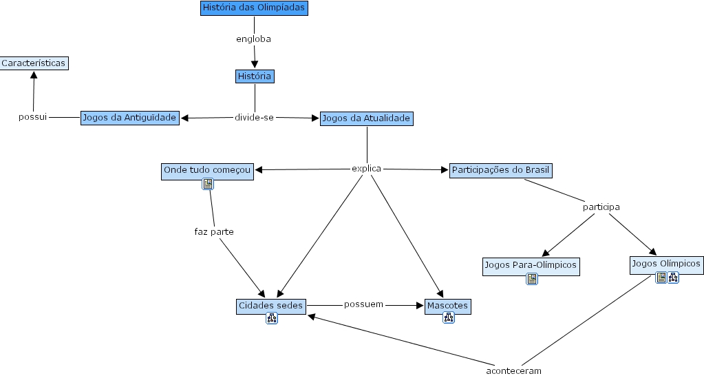
The Concept Map you are trying to access has information related to:
Jogos da Atualidade explica Onde tudo come�ou, Jogos da Atualidade explica Cidades sedes, Jogos da Atualidade explica Mascotes, Jogos da Atualidade explica Participa��es do Brasil, Hist�ria divide-se Jogos da Antigu�dade, Hist�ria divide-se Jogos da Atualidade, Participa��es do Brasil participa Jogos Ol�mpicos, Participa��es do Brasil participa Jogos Para-Ol�mpicos, Onde tudo come�ou faz parte Cidades sedes, Hist�ria das Olimp�adas engloba Hist�ria, Jogos da Antigu�dade possui Caracter�sticas, Jogos Ol�mpicos aconteceram Cidades sedes, Cidades sedes possuem Mascotes