Warning:
JavaScript is turned OFF. None of the links on this page will work until it is reactivated.
If you need help turning JavaScript On, click here.
The Concept Map you are trying to access has information related to:
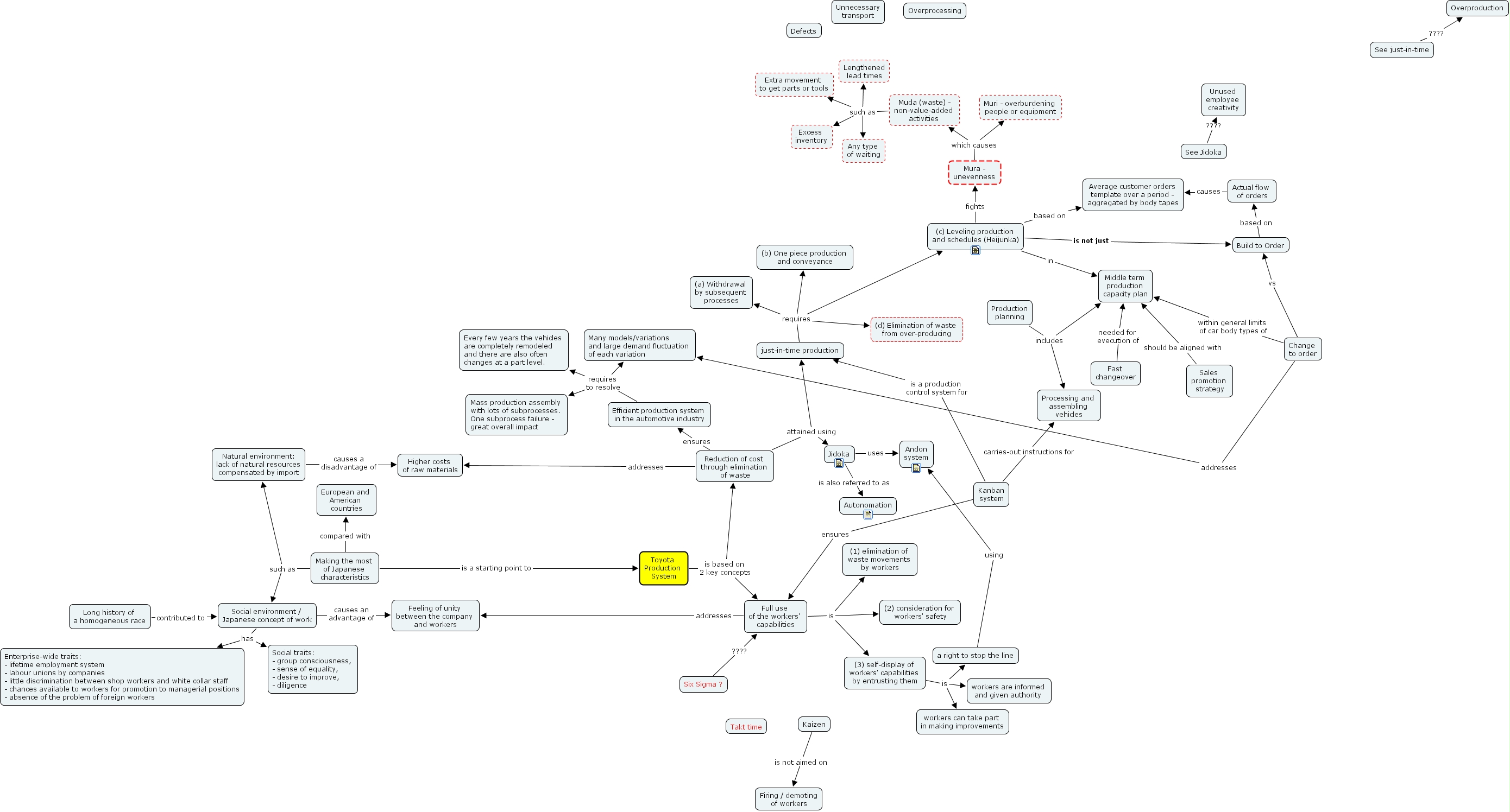
Kanban system ensures Full use of the workers' capabilities, Sales promotion strategy should be aligned with Middle term production capacity plan, Full use of the workers' capabilities is (2) consideration for workers' safety, Full use of the workers' capabilities is (3) self-display of workers' capabilities by entrusting them, Full use of the workers' capabilities is (1) elimination of waste movements by workers, Making the most of Japanese characteristics compared with European and American countries, Six Sigma ? ???? Full use of the workers' capabilities, Mura - unevenness which causes Muda (waste) - non-value-added activities, Mura - unevenness which causes Muri - overburdening people or equipment, Kaizen is not aimed on Firing / demoting of workers, Production planning includes Middle term production capacity plan, Production planning includes Processing and assembling vehicles, See just-in-time ???? Overproduction, Actual flow of orders causes Average customer orders template over a period - aggregated by body tapes, (c) Leveling production and schedules (Heijunka) in Middle term production capacity plan, Fast changeover needed for evecution of Middle term production capacity plan, Social environment / Japanese concept of work has Enterprise-wide traits: - lifetime employment system - labour unions by companies - little discrimination between shop workers and white collar staff - chances available to workers for promotion to managerial positions - absence of the problem of foreign workers, Social environment / Japanese concept of work has Social traits: - group consciousness, - sense of equality, - desire to improve, - diligence, (c) Leveling production and schedules (Heijunka) is not just Build to Order, Full use of the workers' capabilities addresses Feeling of unity between the company and workers, Reduction of cost through elimination of waste addresses Higher costs of raw materials, Natural environment: lack of natural resources compensated by import causes a disadvantage of Higher costs of raw materials, Change to order addresses Many models/variations and large demand fluctuation of each variation, Making the most of Japanese characteristics is a starting point to Toyota Production System, See Jidoka ???? Unused employee creativity, Toyota Production System is based on 2 key concepts Full use of the workers' capabilities, Toyota Production System is based on 2 key concepts Reduction of cost through elimination of waste, Kanban system carries-out instructions for Processing and assembling vehicles, Making the most of Japanese characteristics such as Social environment / Japanese concept of work, Making the most of Japanese characteristics such as Natural environment: lack of natural resources compensated by import, (c) Leveling production and schedules (Heijunka) based on Average customer orders template over a period - aggregated by body tapes, a right to stop the line using Andon system, Reduction of cost through elimination of waste ensures Efficient production system in the automotive industry, Efficient production system in the automotive industry requires to resolve Many models/variations and large demand fluctuation of each variation, Efficient production system in the automotive industry requires to resolve Mass production assembly with lots of subprocesses. One subprocess failure - great overall impact, Efficient production system in the automotive industry requires to resolve Every few years the vehicles are completely remodeled and there are also often changes at a part level., (3) self-display of workers' capabilities by entrusting them is workers can take part in making improvements, (3) self-display of workers' capabilities by entrusting them is a right to stop the line, (3) self-display of workers' capabilities by entrusting them is workers are informed and given authority, Jidoka is also referred to as Autonomation, just-in-time production requires (a) Withdrawal by subsequent processes, just-in-time production requires (d) Elimination of waste from over-producing, just-in-time production requires (c) Leveling production and schedules (Heijunka), just-in-time production requires (b) One piece production and conveyance, Reduction of cost through elimination of waste attained using Jidoka, Reduction of cost through elimination of waste attained using just-in-time production, Muda (waste) - non-value-added activities such as Excess inventory, Muda (waste) - non-value-added activities such as Any type of waiting, Muda (waste) - non-value-added activities such as Extra movement to get parts or tools, Muda (waste) - non-value-added activities such as Lengthened lead times, Jidoka uses Andon system, Kanban system is a production control system for just-in-time production, Change to order within general limits of car body types of Middle term production capacity plan, Build to Order based on Actual flow of orders, Social environment / Japanese concept of work causes an advantage of Feeling of unity between the company and workers, Change to order vs Build to Order, (c) Leveling production and schedules (Heijunka) fights Mura - unevenness, Long history of a homogeneous race contributed to Social environment / Japanese concept of work