IHMC Public Cmaps

        Tom Eskridge
            USB
                Andries Nieuwoudt 10874216
                Sub Maps

                    Decide whether a specialist must be contacted directly.cmap
                    Escalation Normal calls.cmap
                    Escalation Urgent calls.cmap
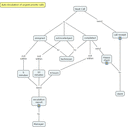
                    Heat call tracking system and call history.cmap
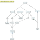
                    Information Analysis.cmap
                    Management reporting.cmap
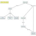
                    Phone call handling.cmap
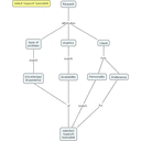
                    Selection of Support Group.cmap
                    Selection of Support Method.cmap
                    Select Support Specialist.cmap