IHMC Public Cmaps

        Law UK
            Contract
                Offer and Acceptance
                Offer

                    Cases
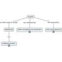
                    auctions.cmap
                    Invitation To Treat.cmap
                    Offer.cmap
                    sales of goods.cmap
                    Special Rules.cmap