IHMC Public Cmaps

        Espiral
            Estiu2006
                Baez
                Recurso arrosego

                    descolonitzacio.url
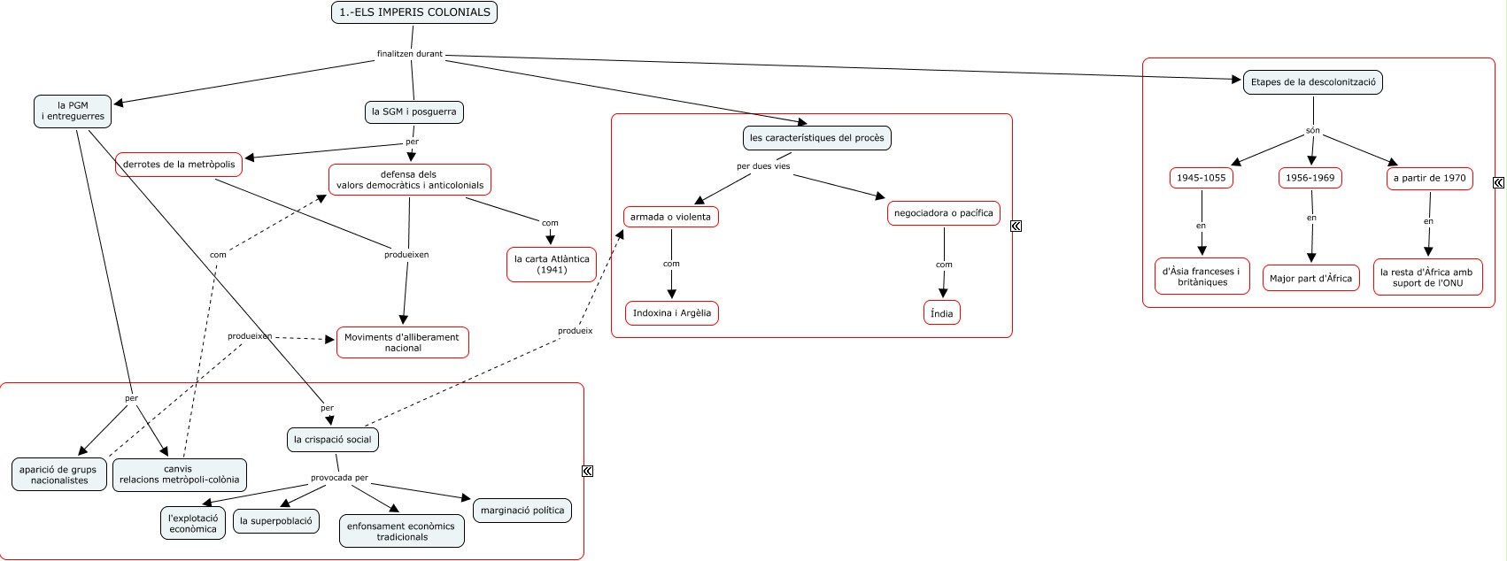
                    descolonització.jpg
                    descolonitzacio1.url
                    Sahara.url
                    tercermon2.gif
                    tercermon3.gif
                    tercermon4.gif