IHMC Public Cmaps

        iczanica
            ricercazione-2005
                2a-2
                manola

                    risorse
                    CmapToolsTrademark.gif
                    dichiarazione-diritti-convenzione.pdf
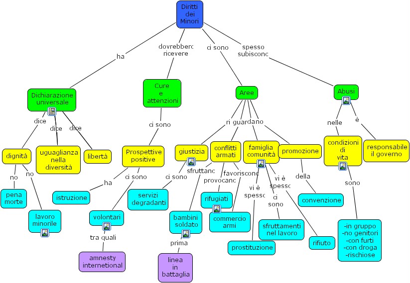
                    Diritti dei minori.jpg
                    Diritti dei minori.cmap
                    Diritti dei minori.htm