Warning:
JavaScript is turned OFF. None of the links on this page will work until it is reactivated.
If you need help turning JavaScript On, click here.
The Concept Map you are trying to access has information related to:
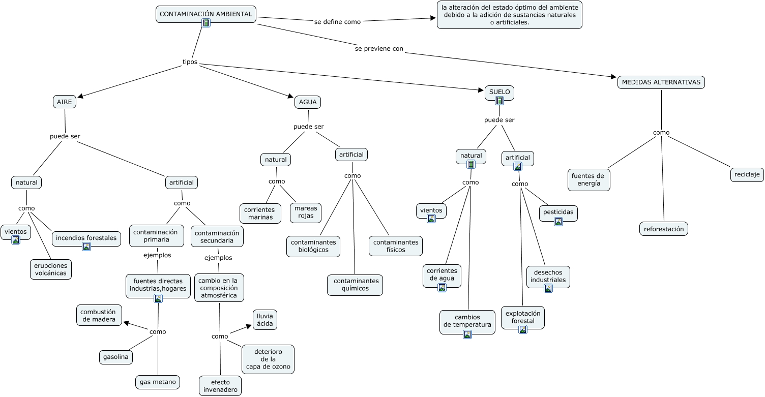
tierra, contaminación secundaria ejemplos cambio en la composición atmosférica, cambio en la composición atmosférica como deterioro de la capa de ozono, artificial como contaminación secundaria, contaminación primaria ejemplos fuentes directas industrias,hogares, fuentes directas industrias,hogares como combustión de madera, artificial como contaminación primaria, CONTAMINACIÓN AMBIENTAL tipos AGUA, artificial como pesticidas, artificial como contaminantes físicos, AIRE puede ser natural