IHMC Public Cmaps

        Scuola Media Bertazzolo - Mantova
            2008
                Studenti
                    Andrea - 46
                        Studio - 37
                        Scienze - 16

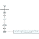
                            come si trasmette la vita.cmap
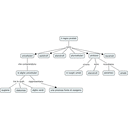
                            i cinque regni.cmap
                            il brodo primordiale.cmap
                            il regno monere.cmap
                            il regno protisti.cmap
                            i virus.cmap
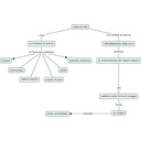
                            la taxa.cmap
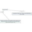
                            le caratteristiche dei viventi.cmap
                            nasce la vita.cmap
                            nasce la vita 2.cmap
                            nasce la vita 3.cmap
                            nasce la vita 4.cmap
                            nasce la vita 5.cmap
                            nasce la vita 6.cmap
                            scientifico.cmap
                            struttura della cellula.cmap