IHMC Public Cmaps

    derivada

        Recursos para derivada
        1.jpg
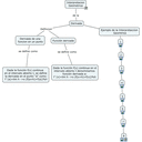
        1deri2.jpg
        2.jpg
        2deri2.jpg
        3.jpg
        3deri2.jpg
        4.jpg
        4deri2.jpg
        5.jpg
        6.jpg
        7.url
        7.jpg
        Actividad Nº1.JPG
        Actividad Nº2.JPG
        CmapToolsTrademark.gif
        de1.JPG
        de2.JPG
        de3.JPG
        de4.JPG
        de5.JPG
        de6.JPG
        de7.JPG
        de8.JPG
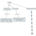
        derivada.jpg
        derivada.cmap
        Derivadas.cmap
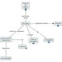
        eje.jpg
        eje2.jpg
        Historia.JPG