Warning:
JavaScript is turned OFF. None of the links on this page will work until it is reactivated.
If you need help turning JavaScript On, click here.
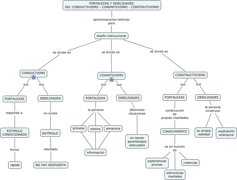
Este Cmap, tiene información relacionada con: Fortalezas y debilidades, COGNITIVISMO sus DEBILIDADES, ESTÍMULO resultado NO HAY RESPUESTA, FORTALEZAS la persona retiene, ESTIMULO CONDICIONADO forma rápida, CONDUCTISMO sus DEBILIDADES, FORTALEZAS responde a ESTIMULO CONDICIONADO, CONSTRUCTIVISMO sus FORTALEZAS, FORTALEZAS Y DEBILIDADES DEL CONDUCTIVISMO - CONGNITIVISMO - CONSTRUTIVISMO aproximaciones teóricas para diseño instruccional, CONOCIMIENTO es en función de estructuras mentales, COGNITIVISMO sus FORTALEZAS, diseño instruccional se divide en CONSTRUCTIVISMO, información ???? almacena, DEBILIDADES la persona construye su propia realidad, DEBILIDADES la persona construye explicación anárquica, FORTALEZAS construcción de propias realidades CONOCIMIENTO, FORTALEZAS la persona almacena, FORTALEZAS la persona procesa, CONDUCTISMO sus FORTALEZAS, diseño instruccional se divide en COGNITIVISMO, DEBILIDADES diferentes situaciones no tienen aprendizajes adecuados