Warning:
JavaScript is turned OFF. None of the links on this page will work until it is reactivated.
If you need help turning JavaScript On, click here.
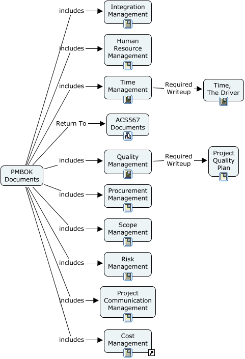
This Concept Map, created with IHMC CmapTools, has information related to: PMBOK_Docs, PMBOK Documents includes Quality Management, PMBOK Documents Return To ACS567 Documents, PMBOK Documents includes Time Management, Quality Management Required Writeup Project Quality Plan, PMBOK Documents includes Cost Management, PMBOK Documents includes Human Resource Management, PMBOK Documents includes Project Communication Management, PMBOK Documents includes Scope Management, Time Management Required Writeup Time, The Driver, PMBOK Documents includes Procurement Management, PMBOK Documents includes Risk Management, PMBOK Documents includes Integration Management