IHMC Public Cmaps

        ijc
            Recursos para CAPACITACIONES REGION 5
            Recursos para aula digital 2011

                ACTIVIDAD2.ppsx
                ACTIVIDAD3.ppsx
                ACTIVIDADES COMPLEMENTARIAS actividad 1.doc
                Actividad N°4.wmv
                Archivo de vista previa de Vegas Pro 0000.avi
                arias_palmeriDigital.zip
                AULA_DIGITALGRUPO1.xls
                AULA_DIGITALGRUPO3.xls
                AULA DIGITAL grupo 2.xls
                Avaldetoroyotrosctividad complementaria 3 (Beatriz Quevedo).ppsx
                carabajal_DIGITAL.zip
                cobosyotrosAVSEQ01.DAT
                CURSO AULA DIGITAL GABRIELA PETTI.doc
                CURSO N.docx
                EL ALCOHOL.jpg
                EL ALCOHOL.wmv
                El alcohol te da.pps
                El alcohol y el cerebro.pdf
                ENCUESTA.ppsx
                Entrevistas2.wmv
                Esquema HIV.cmap
                evalgastañagaapesteguiayotros.wmv
                Evaluación vih-sida.qiz
                LANERIYOTROSistema reproductor masculino Pawer.ppsx
                Malvinas, una herida abierta.wmv
                Malvinas 3ro 2da.wmv
                mendiondodebernardis.ppt
                Mendiondodebernardis.wmv
                mendiondodebernardisperspectiva.qiz
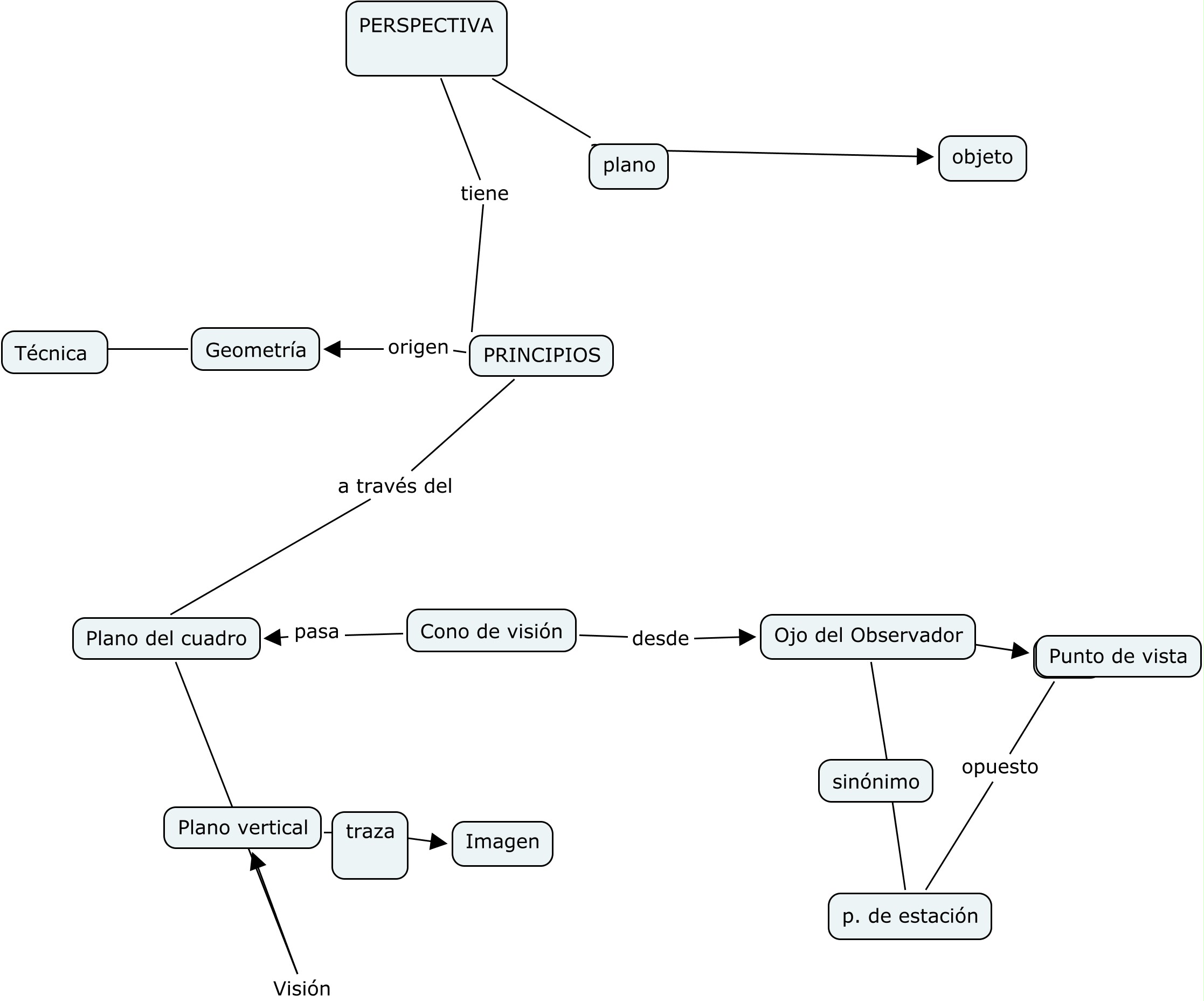
                mendiondodebernrdisperspec.jpg
                muestra vih.ppsx
                Olga Segura-Susana Cantalupo.wmv
                palmieriayelen.wmv
                Perez Claudia y grupoRegimen de asstencia - Perez Claudia y grupo.pdf
                proyecto Aula Digital.doc
                redSUBELZAm25.pdf
                subela elisaVIDEO LATINOAMERICA.wmv
                TICRODRIGUEZALIC.jpg
                TICRODRIGUEZALIC.cmap
                uso de medios audiovisuales vista de presentación.ppsx
                valdetoroconstruyendo un sueño.wmv
                valdetoroyotrosPROYECTO pa2011 inglés, lengua y plástica.doc
                VENI A ALTE. BROWN.wlmp
                video net.wmv
                WEB QUEST.xls