WARNING:
JavaScript is turned OFF. None of the links on this concept map will
work until it is reactivated.
If you need help turning JavaScript On, click here.
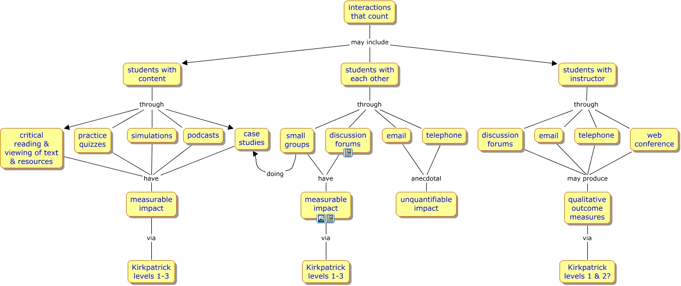
This Concept Map, created with IHMC CmapTools, has information related to: interactions, measurable impact via Kirkpatrick levels 1-3, practice quizzes have measurable impact, small groups doing case studies, web conference may produce qualitative outcome measures, students with instructor through web conference, telephone anecdotal unquantifiable impact, interactions that count may include students with each other, discussion forums have measurable impact, students with instructor through telephone, students with instructor through email, podcasts have measurable impact, students with each other through email, qualitative outcome measures via Kirkpatrick levels 1 & 2?, interactions that count may include students with instructor, students with content through practice quizzes, small groups have measurable impact, measurable impact via Kirkpatrick levels 1-3, students with content through case studies, students with each other through telephone, students with instructor through discussion forums