IHMC Public Cmaps

        Su_estudos
            Ours Cmaps
                SUZIR
                Currículo

                    Concepção de educação
                    Crianças... Adolescentes... Alunos e filhos
                    PCNs
                    Prática Pedagógica
                    Projeto por Hernandez
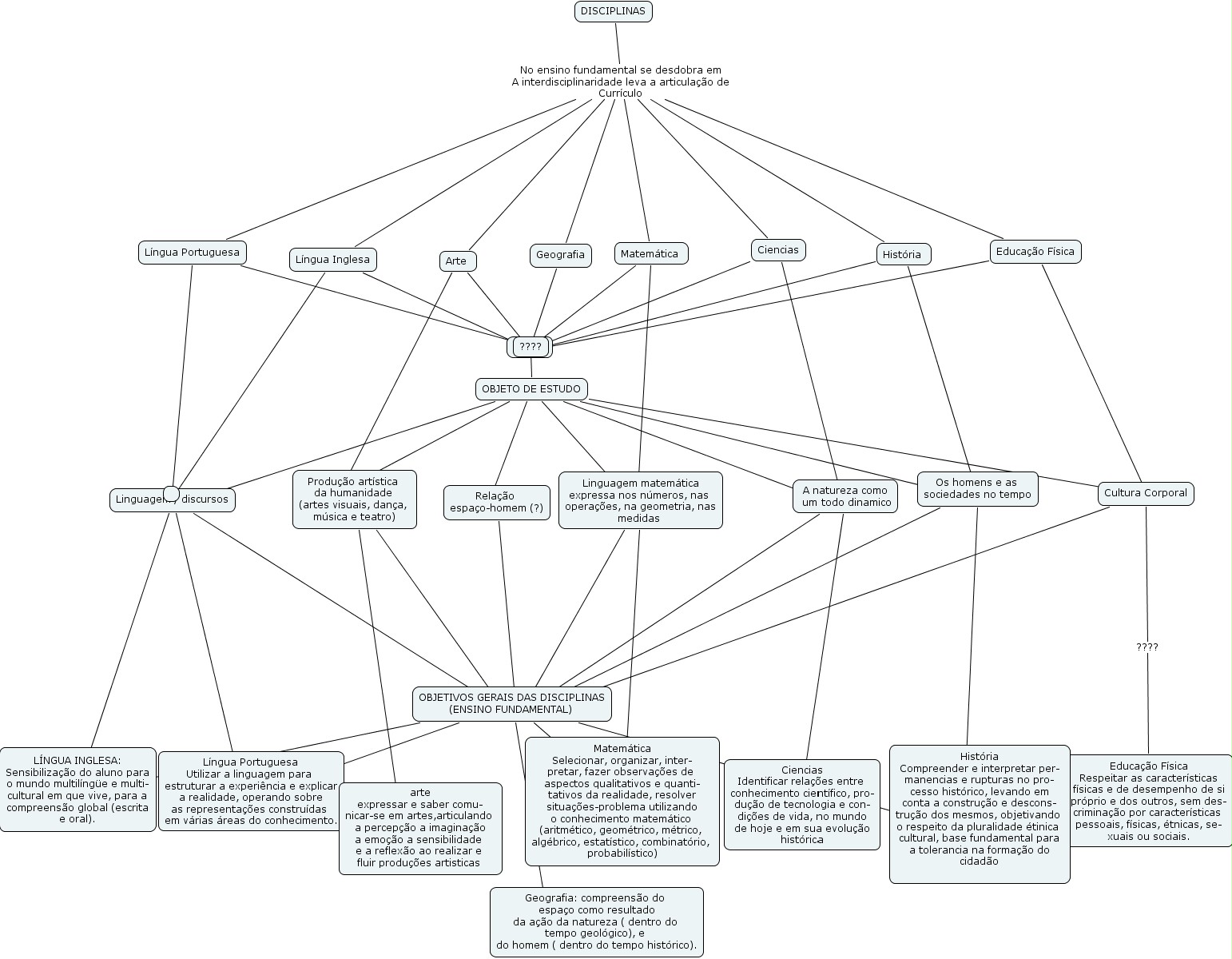
                    Concepções das disciplinas.jpg