IHMC Public Cmaps

        Clases Maestro de naturales
            3º ESO
            Tema 3-Nutrición. Digestión y respiración

                Anexos tema 3
                3.1 La nutrición humana.cmap
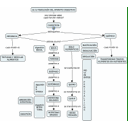
                3.2 El aparato digestivo.cmap
                3.3 Fisiología del aparato digestivo.cmap
                3.4 Enfermedades del aparato digestivo.cmap
                3.5 Hábitos saludable para el aparato digestivo.cmap
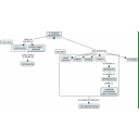
                3.6 El aparato respiratorio.cmap
                3.7 Fisiología del aparato respiratorio.cmap
                3.8 Enfermedades del aparato respiratorio.cmap
                3.9 Hábitos saludables para el aparato respiratorio.cmap
                Amigdalitis.url
                Estructura del aparato respitatorio.url
                Faringitis.url
                Ventilación + intercambio gaseoso.url