IHMC Public Cmaps

        CLAUDIA BURZIO
        MAPPE PRIMA RIVOLUZIONE INDUSTRIALE 2AGP

            1° riv. industriale - quale sviluppo di macchine.pdf
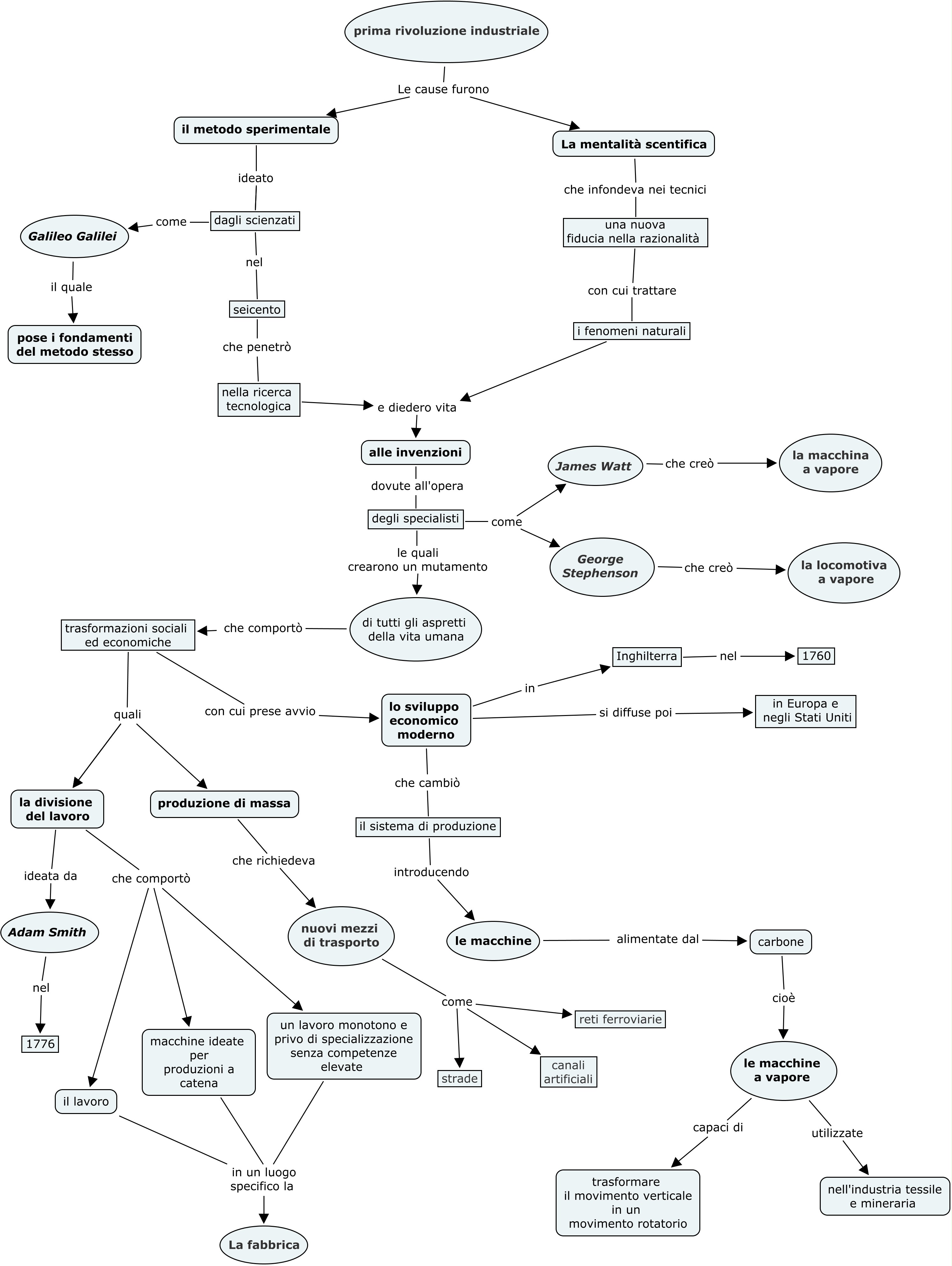
            A - PRIMA rivoluzione industriale.cmap
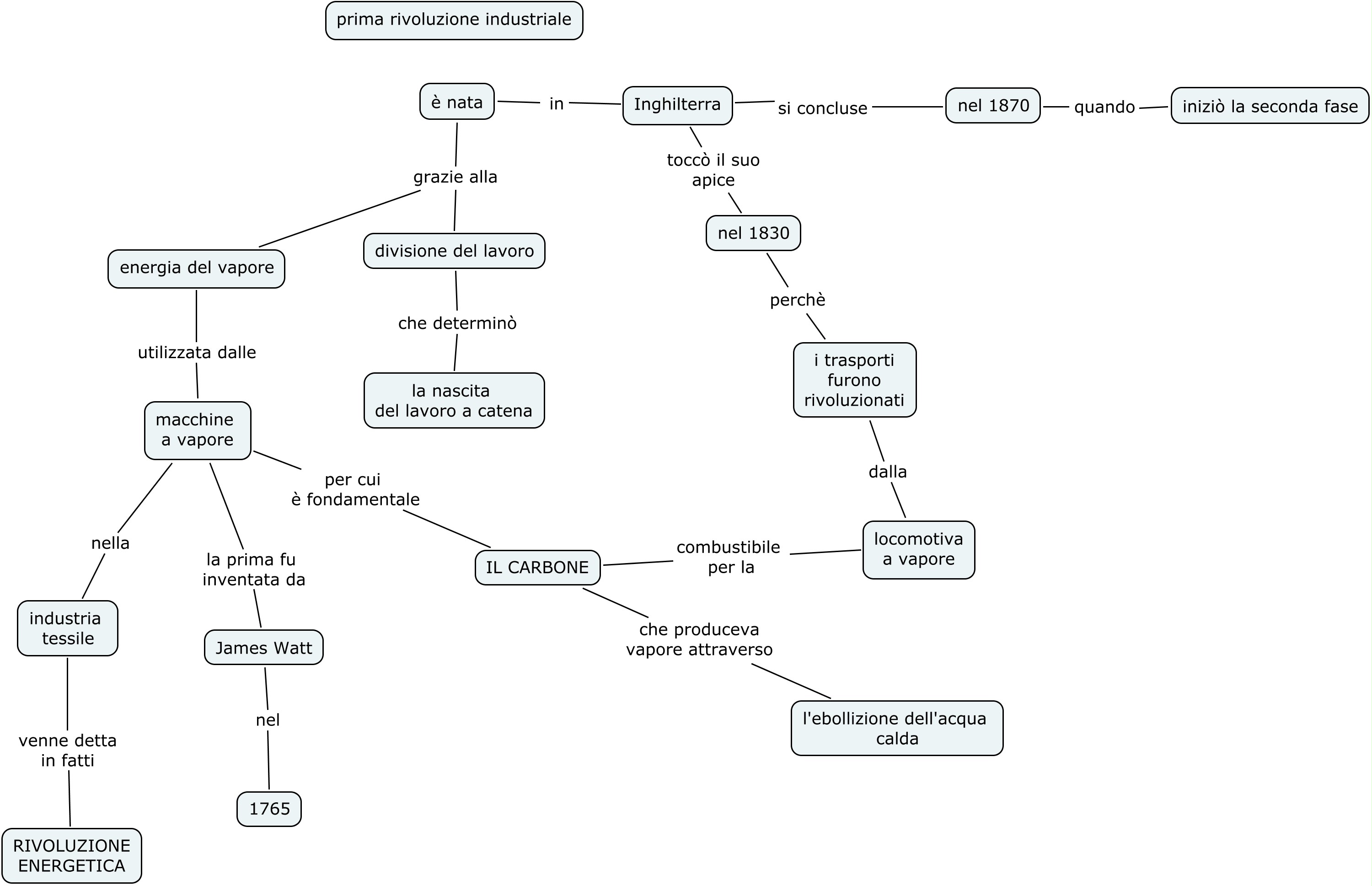
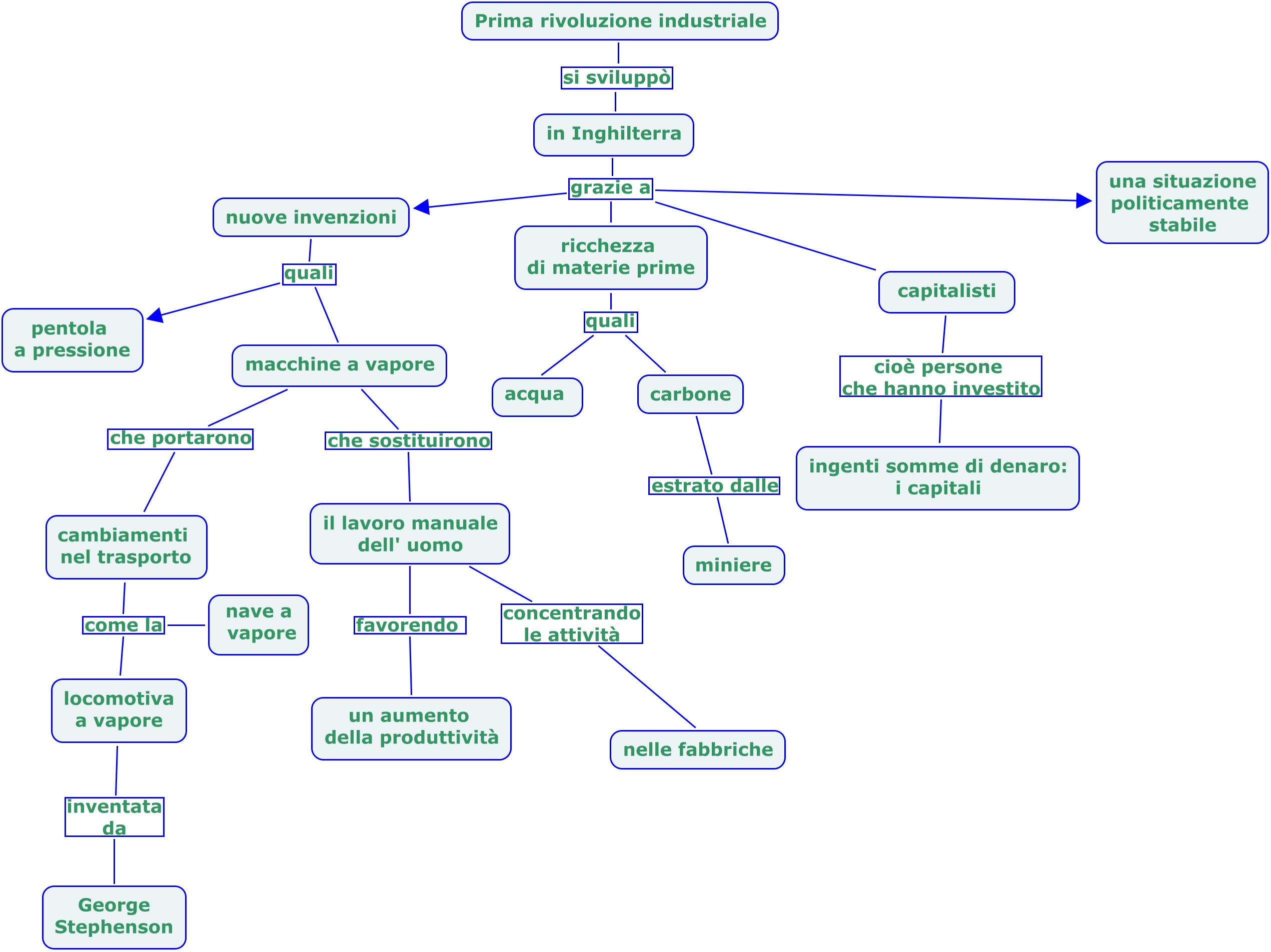
            B - PRIMA rivoluzione industriale.cmap
            Calliano Alberto Ruvolo Davide- le invenzioni del dopo della rivoluzione industriale.jpg
            C - PRIMA rivoluzione industriale.cmap
            De Carlo Mazza- Prima Rivoluzione Industriale - Quali sono i motivi che hanno causato la Rivoluzione.jpg
            E - PRIMA rivoluzione.cmap
            esercizio luca jacopo.jpg
            F PRIMA rivoluzione industriale.cmap
            G - PRIMA rivoluzione industriale.cmap
            la Samanta e Giada- prima rivoluzione industriale - le cause e i cambiamenti della rivoluzione.jpg
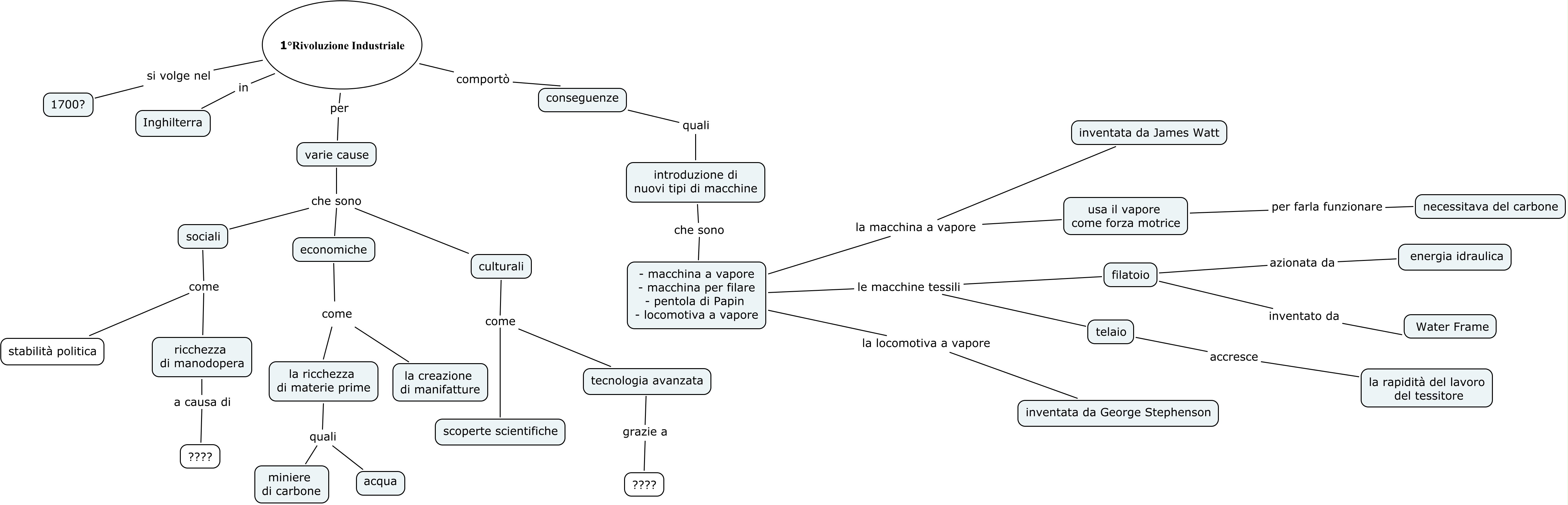
            My anda you- 1° riv. industriale - quale sviluppo di macchine.jpg
            Tocco Vanessa Astorino Saverio - prima rivoluzione industriale per quale motivo è nata - CMap.jpg