WARNING:
JavaScript is turned OFF. None of the links on this concept map will
work until it is reactivated.
If you need help turning JavaScript On, click here.
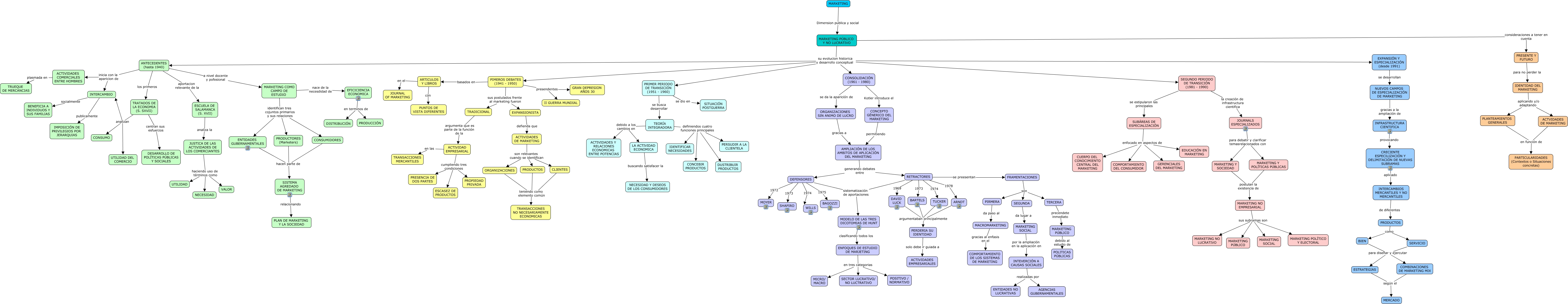
Este Cmap, tiene información relacionada con: Marketing Público y No Lucrativo, ESCUELA DE SALAMANCA (S. XVII) analiza la JUSTICA DE LAS ACTIVIDADES DE LOS COMERCIANTES, JUSTICA DE LAS ACTIVIDADES DE LOS COMERCIANTES haciendo uso de términos como VALOR, FRAMENTACIONES son TERCERA, BIEN para diseñar y ejercutar COMBINACIONES DE MARKETING MIX, JUSTICA DE LAS ACTIVIDADES DE LOS COMERCIANTES haciendo uso de términos como UTILIDAD, MARKETING PÚBLICO Y NO LUCRATIVO su evolucion historica y desarrollo conceptual ANTECEDENTES (hasta 1940), ENTIDADES GUBERNAMENTALES hacen parte de SISTEMA AGREDADO DE MARKETING, ARNDT argumentaban principalmente PERDERIA SU IDENTIDAD, AMPLIACIÓN DE LOS AMBITOS DE APLICACIÓN DEL MARKETING generando debates entre DEFENSORES, TEORÍA INTEGRADORA definiendos cuatro funciones principales PERSUDIR A LA CLIENTELA, MARKETING NO EMPRESARIAL sus subramas son MARKETING POLÍTICO Y ELECTORAL, DAVID LUCK argumentaban principalmente PERDERIA SU IDENTIDAD, PRODUCTORES (Marketers) hacen parte de SISTEMA AGREDADO DE MARKETING, EXPANSIONISTA defienda que ACTIVIDADES DE MARKETING, SEGUNDO PERIODO DE TRANSICIÓN (1981 - 1990) la creación de infrastructura cientifica JOURNALS ESPECIALIZADOS, MARKETING PÚBLICO Y NO LUCRATIVO su evolucion historica y desarrollo conceptual CONSOLIDACIÓN (1961 - 1980), PRODUCTOS teniendo como elemento común TRANSACCIONES NO NECESARIAMENTE ECONOMICAS, INTEVERCIÓN A CAUSAS SOCIALES realizadas por ENTIDADES NO LUCRATIVAS, TRATADOS DE LA ECONOMIA (S. SXVII) centran sus esfuerzos DESARROLLO DE POLÍTICAS PÚBLICAS Y SOCIALES, TUCKER argumentaban principalmente PERDERIA SU IDENTIDAD