IHMC Public Cmaps

    Kati@Tarea Tercer Parcial Informatica

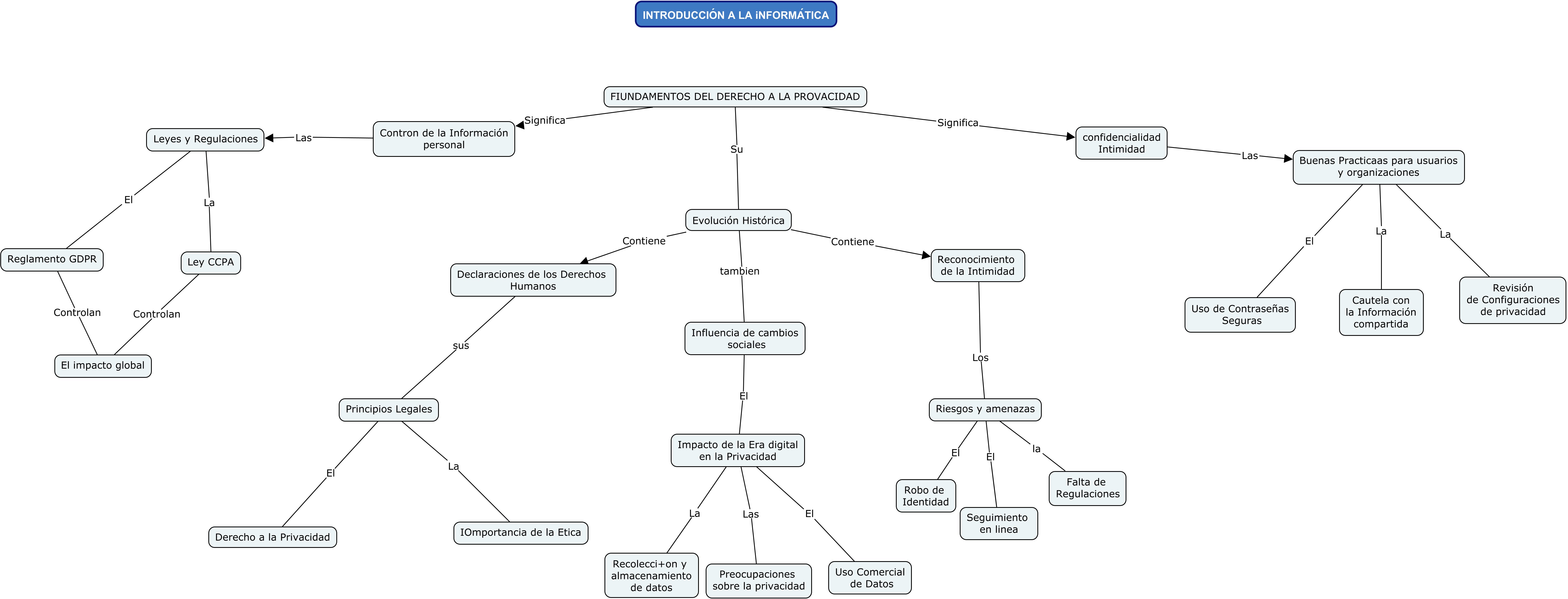
        MAPA CONCEPTUAL INFORMATICA.cmap
        MAPA CONCEPTUAL INFORMATICA.jpg