IHMC Public Cmaps

        ICVOLPONI-URBINO-IT
            Scuola primaria Piansevero- Urbino
                MITO
                WORD MITO

                    250px-Hades_Altemps_Inv8584.jpg
                    afrodite.jpg
                    AFRODITE.bmp
                    apollo.jpg
                    ares.gif
                    atena.jpg
                    ermes.jpg
                    FILOSOFIA.cmap
                    Il labirinto.doc
                    il mito della caverna di Platone.doc
                    IL MITO DELLA CAVERNA DI PLATONE.doc
                    IL MITO DEL MINOTAURO.cmap
                    IL MITO DEL MINOTAURO fo.jpg
                    il vaso di pandora.cmap
                    il vaso di pandora FO.jpg
                    mappa struttura Il mito.cmap
                    miti.cmap
                    miti.jpg
                    miti fo.jpg
                    MITO.cmap
                    MITO.jpg
                    Mito-risorsa word.doc
                    religione greca.cmap
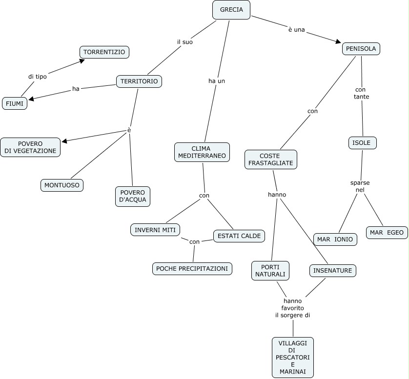
                    T ERRITORIO GRECIA.cmap
                    T ERRITORIO GRECIA FO.jpg