WARNING:
JavaScript is turned OFF. None of the links on this concept map will
work until it is reactivated.
If you need help turning JavaScript On, click here.
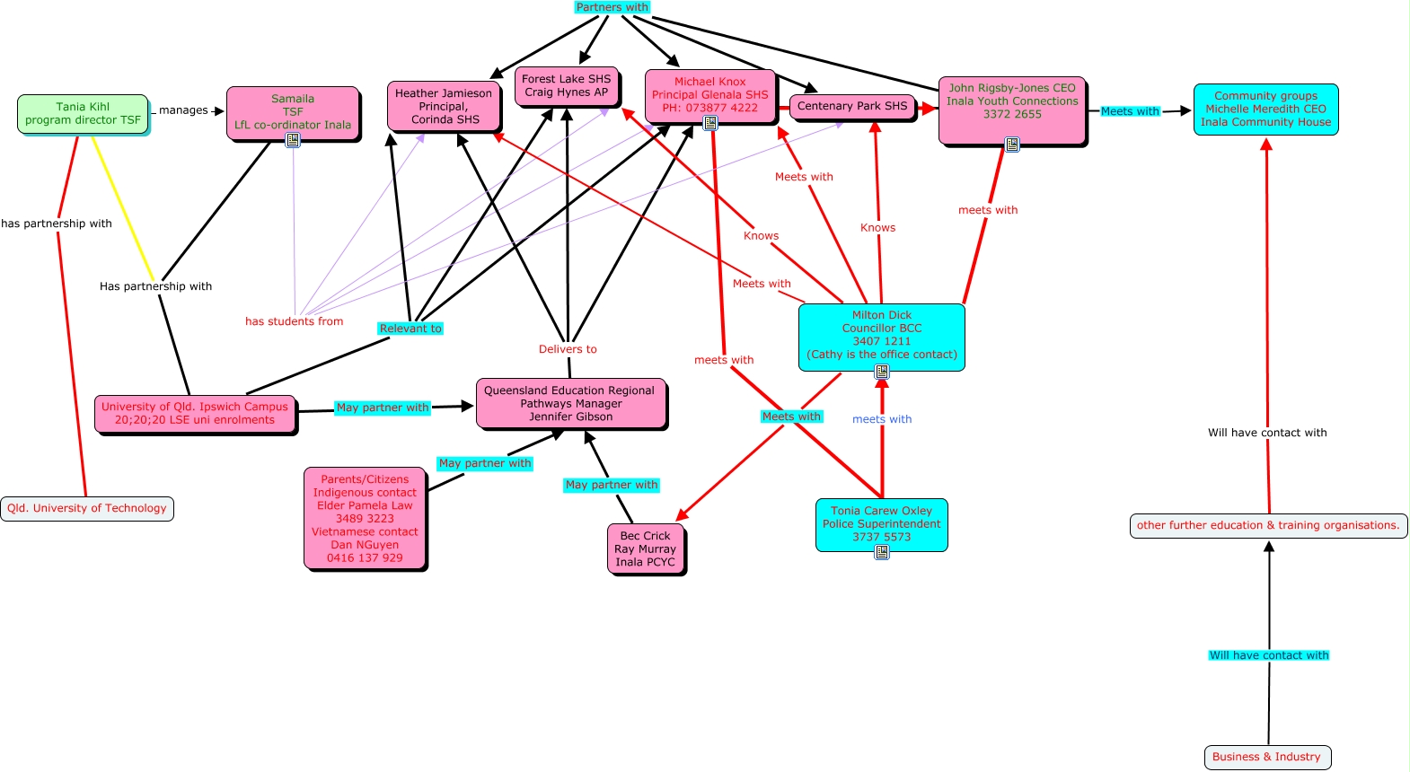
This Concept Map, created with IHMC CmapTools, has information related to: Inala local area core connectors, Parents/Citizens Indigenous contact Elder Pamela Law 3489 3223 Vietnamese contact Dan NGuyen 0416 137 929 May partner with Queensland Education Regional Pathways Manager Jennifer Gibson, John Rigsby-Jones CEO Inala Youth Connections 3372 2655 meets with Milton Dick Councillor BCC 3407 1211 (Cathy is the office contact), other further education & training organisations. Will have contact with Community groups Michelle Meredith CEO Inala Community House, Queensland Education Regional Pathways Manager Jennifer Gibson Delivers to Michael Knox Principal Glenala SHS PH: 073877 4222, John Rigsby-Jones CEO Inala Youth Connections 3372 2655 Meets with Community groups Michelle Meredith CEO Inala Community House, Tania Kihl program director TSF has partnership with Qld. University of Technology, Tonia Carew Oxley Police Superintendent 3737 5573 meets with Milton Dick Councillor BCC 3407 1211 (Cathy is the office contact), Michael Knox Principal Glenala SHS PH: 073877 4222 Meets with John Rigsby-Jones CEO Inala Youth Connections 3372 2655, Tania Kihl program director TSF manages Samaila TSF LfL co-ordinator Inala, Milton Dick Councillor BCC 3407 1211 (Cathy is the office contact) Meets with Michael Knox Principal Glenala SHS PH: 073877 4222, Queensland Education Regional Pathways Manager Jennifer Gibson Delivers to Forest Lake SHS Craig Hynes AP, Samaila TSF LfL co-ordinator Inala has students from Michael Knox Principal Glenala SHS PH: 073877 4222, Michael Knox Principal Glenala SHS PH: 073877 4222 meets with Tonia Carew Oxley Police Superintendent 3737 5573, Queensland Education Regional Pathways Manager Jennifer Gibson Delivers to Heather Jamieson Principal, Corinda SHS, Tania Kihl program director TSF Has partnership with University of Qld. Ipswich Campus 20;20;20 LSE uni enrolments, John Rigsby-Jones CEO Inala Youth Connections 3372 2655 Partners with Forest Lake SHS Craig Hynes AP, University of Qld. Ipswich Campus 20;20;20 LSE uni enrolments Relevant to Heather Jamieson Principal, Corinda SHS, Milton Dick Councillor BCC 3407 1211 (Cathy is the office contact) Meets with Heather Jamieson Principal, Corinda SHS, John Rigsby-Jones CEO Inala Youth Connections 3372 2655 Partners with Centenary Park SHS, University of Qld. Ipswich Campus 20;20;20 LSE uni enrolments Relevant to Michael Knox Principal Glenala SHS PH: 073877 4222