WARNING:
JavaScript is turned OFF. None of the links on this concept map will
work until it is reactivated.
If you need help turning JavaScript On, click here.
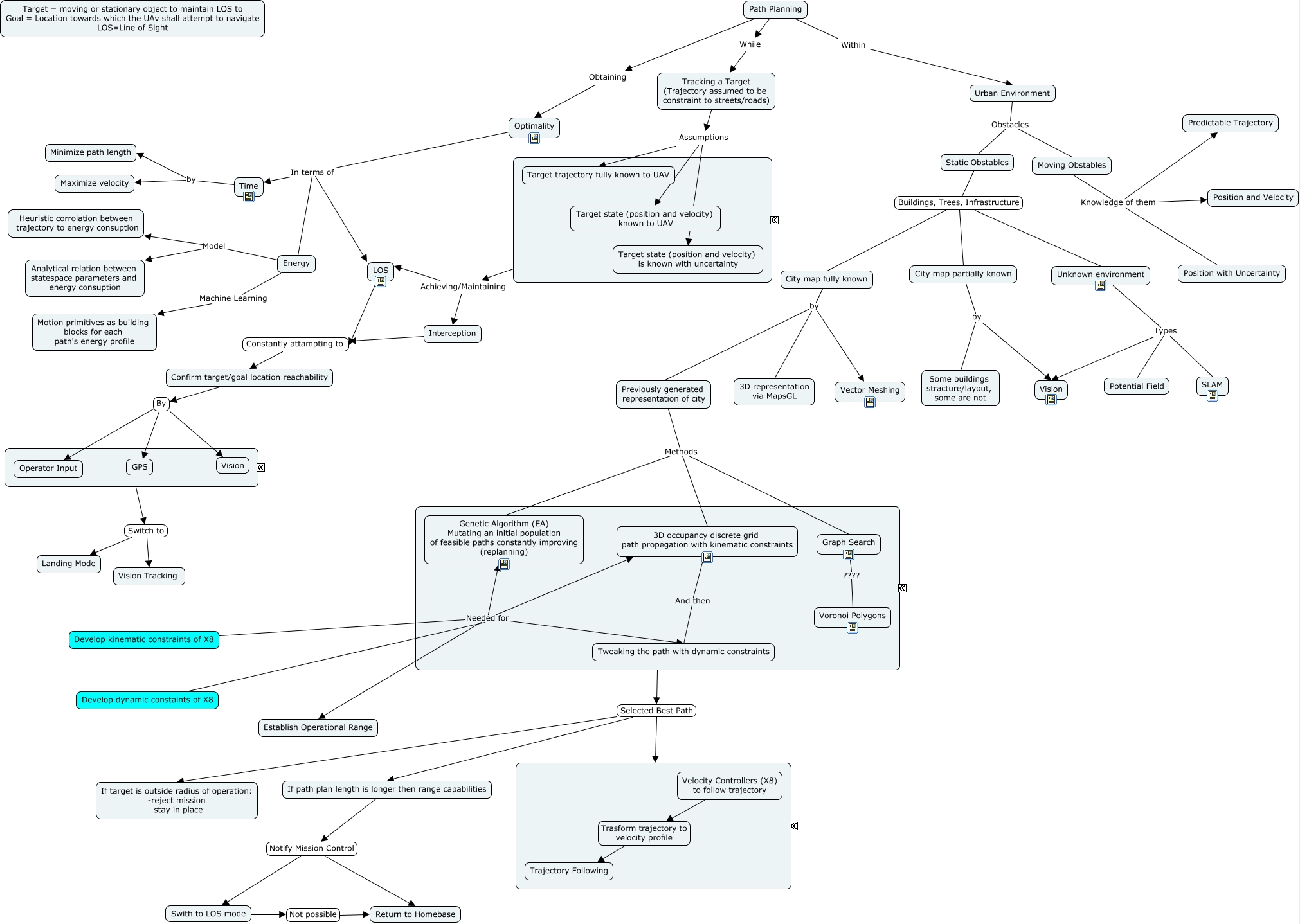
This Concept Map, created with IHMC CmapTools, has information related to: UAV motion planning, City map partially known by Some buildings stracture/layout, some are not, Ways to confirm Switch to Vision Tracking, Trajectory Generation Selected Best Path Trajectory Trackin, Trajectory Generation Selected Best Path If target is outside radius of operation: -reject mission -stay in place, Urban Environment Obstacles Moving Obstables, Energy Model Analytical relation between statespace parameters and energy consuption, Static Obstables Buildings, Trees, Infrastructure City map fully known, Interception Constantly attampting to Confirm target/goal location reachability, Confirm target/goal location reachability By Vision, Time by Minimize path length, Develop dynamic constaints of X8 Needed for Tweaking the path with dynamic constraints, Unknown environment Types Vision, Swith to LOS mode Not possible Return to Homebase, Previously generated representation of city Methods Graph Search, Energy Model Heuristic corrolation between trajectory to energy consuption, Develop dynamic constaints of X8 Needed for 3D occupancy discrete grid path propegation with kinematic constraints, Tracking a Target (Trajectory assumed to be constraint to streets/roads) Assumptions Target state (position and velocity) known to UAV, Optimality In terms of Time, Static Obstables Buildings, Trees, Infrastructure Unknown environment, Develop dynamic constaints of X8 Needed for Establish Operational Range