IHMC Public Cmaps

        (-_-)
        PCL Students 2013

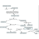
            1st Global Warming
            Student Maps 1
            AmmentorpRevisedGlobalWarming.cmap
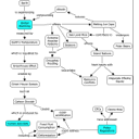
            CarbonCycle_LaurenGuzman.cmap
            Carbon Cycle Alan Cai.cmap
            Champagne_Final Global Warming.cmap
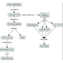
            CHAMPAGNE_Greenhouse Effect.cmap
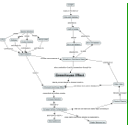
            CHAMPAGNE_Ocean Acidification.cmap
            DAVELEE_CarbonCycle.cmap
            DAVELEE_GlobalWarming_REVISED.cmap.cmap
            DAVELEE_GreenhouseEffect.cmap
            FINAL climate change Alan Cai.cmap
            Guzman_GlobalWarming.cmap
            LeeZ_Carbon Cycle.cmap
            LeeZ_Global Warming Revised.cmap
            LeeZ_Oceanacidification.cmap
            LeeZ_Sea Level Rise.cmap
            MITCHELL_Global Warming Revised.alias
            MITCHELL_Ocean Acidification.alias
            MITCHELL_Sea Level Rise.alias
            OceanAcidification_Ammentorp.cmap
            OceanAcidification_LaurenGuzman.cmap
            Ocean Acidification Alan Cai.cmap
            SeaLevelRise_Ammentorp.cmap
            Tasto_GlobalWarmingRevised.cmap
            Tasto_GreenhouseEffect.cmap
            Tasto_OceanAcidification.cmap
            Toloui_CarbonCycle.cmap
            Toloui_GlobalWarming.alias
            Toloui_OceanAcidification.cmap
            WACHTEL_carboncycle.cmap
            WACHTEL_globalwarming_revised.alias
            WACHTEL_oceanacidification.cmap